
5月10日,国家发改委印发《“十四五”生物经济生长妄想》。
文件中提出:
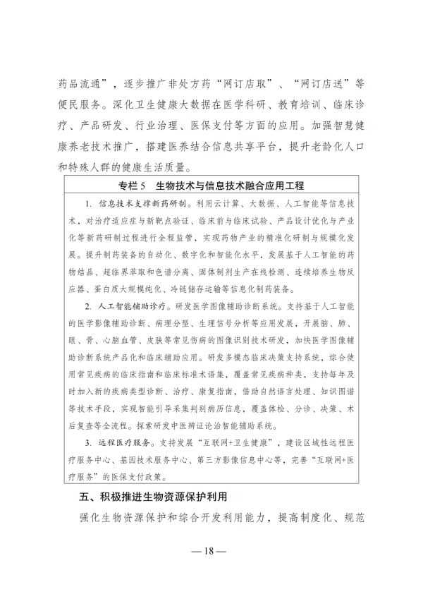
推动先进手艺与疾病预防深度融合,开展遗传病、出生缺陷、肿瘤、心血管疾病、代谢疾病等重大疾病早期筛查,为个体化治疗提供精准解决计划和决议支持。
推动医疗康健工业生长:助力疾病早期预防;提升疾病诊断能力;提高临床医疗水平。以高通量基因测序、质谱、医学影像、生物信息诊断等手艺为主,重点开展肿瘤早期筛查及用药指导,推动个体化医疗实现突破。

文中还指出:
顺应“以治病为中心”转向“以康健为中心”的新趋势。着眼提高人民群众康健包管能力,重点围绕药品、疫苗、先进诊疗手艺和装备、生物医用质料、精准医疗、磨练检测及生物康养等偏向,提升原始立异能力,增强药品羁系科学研究,增强生物医药高端产品及装备供应链包管水平,有力支持疾病防控救治和应对生齿老龄化,建设强盛的公共卫生系统和深入实验康健中国战略,更好包管人民生命康健。

文件全文如下:





























泉源:中国政府网